
변화하는 기술을 빠르게 흡수하고,
현실적인 해결책으로 이어내는 기획자
Product Manager | Kim Jae Won
단순한 요구사항 정의를 넘어, '왜(Why)'라는 질문에서 출발해 데이터 기반의 논리로 비즈니스 임팩트를 설계합니다.
사용자의 목소리를 정량적 지표로 증명하며 프로덕트의 폭발적인 성장을 주도하는 서비스 기획자입니다.

About Me
데이터와 인사이트로
단단한 기획을 만듭니다.

김재원 Kim Jae Won
서비스/콘텐츠 기획자 ∙ PM
Contact
- twice6123@naver.com
- +82 10 7751 6123
- Seoul, South Korea
"Why? 라는 질문에서
임팩트가 시작됩니다."
사용자의 본질적인 문제를 찾고, 데이터 기반의 논리로 해결책을 제시합니다.
주요 경험
주식회사 윕스
IT그룹 DX기획팀
천재교육 에듀테크 PM
서비스/콘텐츠 기획자 10기
IT'S TIME
PM 직무 수행
패스트캠퍼스 EXPORT PM/PO 4기
학력
한국공학대학교
IT경영학과 (본전공)
e-커머스학과 (복수전공)
자격증
- 25.05Google Analytics
- 13.03ITQ 아래한글 A등급
- 12.12ITQ 파워포인트 B등급
Capabilities
기획의 완성도를 높이는
핵심 역량
실무 중심의 기획, 디테일에서 경쟁력이 나온다
서비스 개선, IA 설계, 와이어프레임 및 프로토타입 작성 등 기획 전반의 실무형 문서화 역량 보유
사용자 중심 전략을 구조화하다
페르소나 설계, 여정 지도, 블루프린트 기반의 전략적 기획과 데이터 기반 의사결정 경험 보유
AI와 함께 기획을 더 빠르고 똑똑하게
Prompt Engineering, Vibe Coding, ChatGPT 등 생성형 AI를 활용한 기획 자동화 및 혁신 경험
다양한 팀과 함께 목표를 실현하는 커뮤니케이터
팀 커뮤니케이션, 요구사항 분석, 이해관계자 협업을 통해 효과적인 실행력을 이끈 경험
Tools & Technologies
실무에서 체득한 다양한 협업 및 개발 툴을 활용합니다.


























Capabilities & Projects
경험이 모여 가치를 만듭니다.
제가 고민하고 해결해 온 지난 과정들입니다.
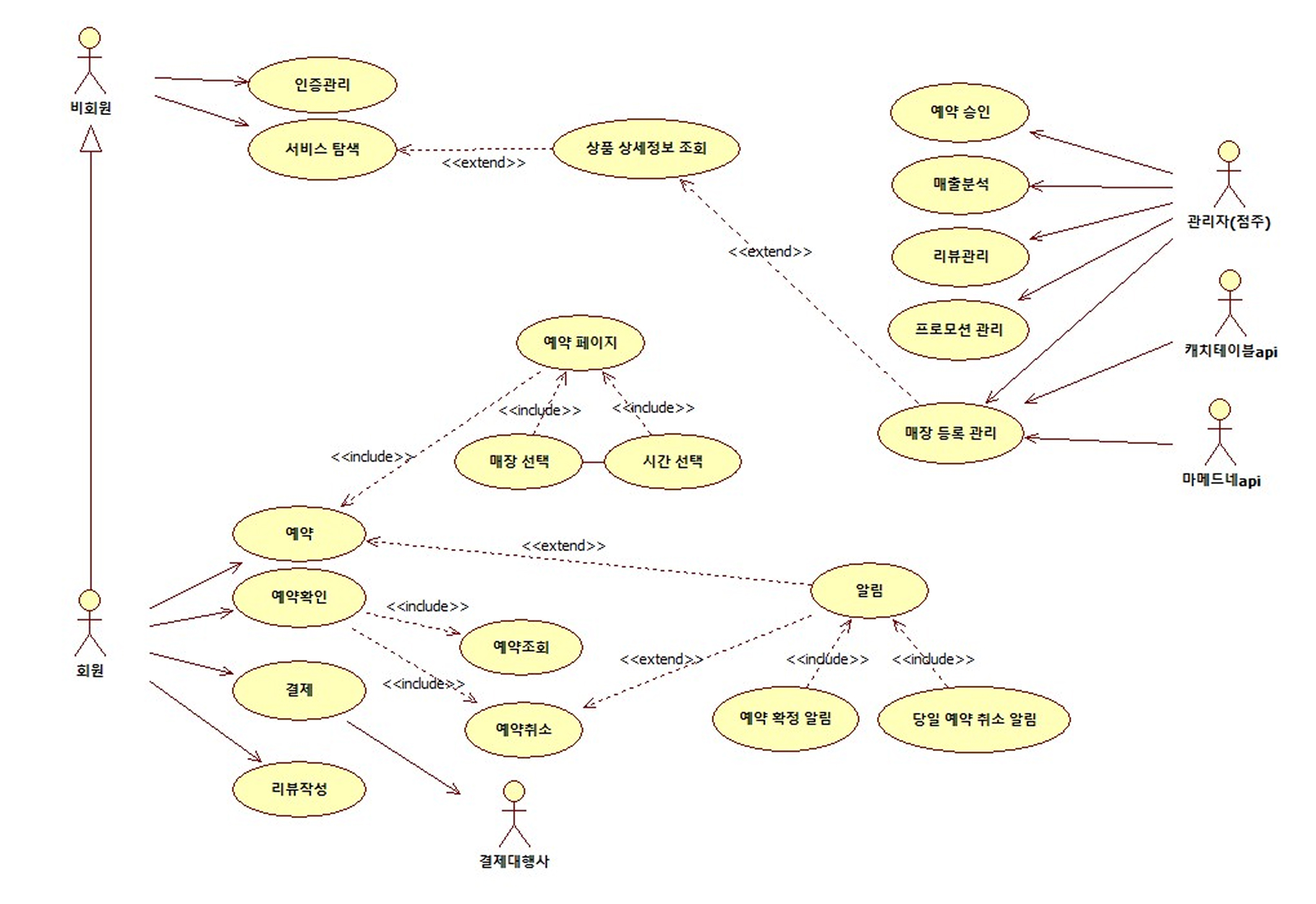
WIPS 시스템 연동 및 운영 고도화
(WIPS IPazon - 연차료 서비스 통합)
글로벌 특허 관리 시스템(IPazon)과 연차료 납부 서비스 간의 데이터 연동 기획 및 전반적인 운영 고도화를 리딩했습니다. 방대한 특허 데이터 유실을 막기 위한 API 명세 설계로 시스템 정합성을 확보하고, 체계적인 ITS(이슈 트래킹) 프로세스를 구축해 비즈니스 임팩트 기반의 트러블슈팅을 주도하여 기획 구현율 및 VOC 대응 일정 준수율 90%를 달성했습니다.

Document







